上海淞江減震器集團有限公司2015年11月中標廣州地鐵6號線1標地鐵項目,該項目采用上海淞江橡膠接頭產品,以下是淞江集團為廣州地鐵6號線1標項目采購上海淞江橡膠接頭的合同!
*、【廣州地鐵6號線1標項目】采用上海淞江橡膠接頭合同掃描件:

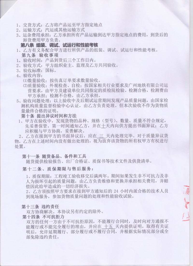
以下為淞江集團委托授權商廣州*電機電設備有限公司與中鐵十四局集團電氣化工程有限公司廣州地鐵六號線二期1標機電項目部簽訂管道連接件購銷合同,該合同為真實有效的,請勿修改,請勿轉載,該合同只作為*貨證明,不作為其他用途,謝謝合作。
二、【廣州地鐵6號線1標項目】采用上海淞江橡膠接頭介紹:
1、6號線起點為廣州西面的金沙洲地區的潯峰崗,高架跨過北環高速公路后沿金沙洲路*往東南方向前進,于沙鳳村東側以白沙河大橋橫跨珠江支流,連接到大坦沙島之沙頭.。之后線路轉向正南,由高架轉入地下隧道,往南*雙橋路側坦尾站與五號線換乘。線路下穿廣茂鐵路后,斜穿珠江支流,于舊廣州南站大地沖范圍內多寶路處設如意坊站。線路沿黃沙大道往南抵達大同路處的黃沙站,與*號線換乘。之后線路沿六二三路,穿過文化公園,人民南路,沿*德路抵達海珠廣場與二號線換乘。繞過廣州解放紀念碑后,依次經過泰康路、萬福路、越秀南路后,穿過東華南路及大沙頭路附近的*大片建筑物,抵達東湖站。
2、隧道下穿東山湖,折往東北方向,沿東山大街、龜崗大馬路、署前路,在東山口站與*號線再次換乘。隨后線路輾轉沿農林下路往北,于區莊站與五號線再次換乘。之后線路以小半徑曲線轉入先烈中路,再轉入廣州大道北、興華路,與三號線支線在燕塘站換乘。線路沿燕嶺路往東北行進,于天河客運站與三號線換乘,.后沿天源路抵達*點長湴站。
3、6號線.期潯峰崗*長湴段已基本完成運營調試和開通前的各項準備工作,2013年12月28日14時開通試運營(沙河站暫緩開通)。開通初期的高峰行車間隔即達3分59秒,為廣州地鐵運營史上開通初期實現.小行車間隔的線路。6號線跑完全程用時48分鐘,全程票價6元。
4、六號線二期10座車站中,7座(龍洞、柯木塱、高塘石、黃陂、金峰、暹崗和蘿崗站)主體結構封.,3座(植物園、蘇元和香雪站)進行土建施工。10個區間中,8個已經實現雙線貫通,蘿崗車輛段出入段線進行土建施工;共有3臺盾構機正在掘進。蘿崗車輛段施工1標土石方和地基處理完成,進行邊坡護坡和試車線暗挖隧道施工,施工2標進行綜合樓基礎和主變電站樁基礎施工。
三、【廣州地鐵6號線1標項目】采用上海淞江橡膠接頭其他介紹:
1、廣州地鐵營銷物資AB包采購[項目編號:JG2015-3012]項目的評標工作已經結束,評標委員會經評審推薦了本項目中標候選人。 現將中標候選人情況予以公示(公示時間從2015-06-29 00:00 * 2015-07-01 23:59止),具體如下:
2、廣州市馬可廣告有限公司公司投標文件在收標過程中被拒收,詳細理由及依據為:沒有遞交投標文件,放棄投標根據《中華人民共和*招標投標法實施條例》.五十四條規定,投標人或其它利害關系人對該公示內容有異議的,應當在中標候選人公示期間向招標人提出。招標人應當自收到異議之日起3日內作出書面答復,作出答復前,應當暫停招標投標活動。對招標人答復仍持有異議的,應當在收到答復之日起十日內持招標人的答復及投訴書,向招標投標監督部門提出投訴。
3、擔負廣州地鐵六號線二期.1標段施工的中*中鐵*局員工為把前期原因(廣州市亞運后資金困乏、線路走向方案變更、占道挖掘手續的辦理)耽誤的工期(2010年12月中標,2012年10月開工)搶回來,盡早方便廣州市民出行,項目部適時開展了諸如“斗酷暑、戰高溫、搶底板、保盾構”大干百日勞動競賽等活動,加快工程進度。.別是在龍洞站主體結構施工中,項目班子成員以開展黨的群眾路線教育實踐活動為契機,主動深入施工生產.*線與外協隊伍負責人*道,研究工序循環作業時間,合理安排勞動力;廣開工作面,減少協作隊伍的窩工現象,降低人工費用支出;幫助協作隊伍調整工序,合理安排、使用勞力,在確保現場管理高效的同時,想協作隊伍所想,急協作隊伍所急,解決他們的實際困難,使項目工程的進度明顯加快,各個控制節點被**突破,并提前14天完成了主要節點目標任務,為盾構順利始發創造了有利的條件。